Delonghi Esam 5600 allgemeine Störung sofort nach der Eigendiagnose

  • Delonghi Esam 5600 allgemeine Störung sofort nach der Eigendiagnose

    Moin zusammen,

    ich habe eine defekte Maschine erstanden mit den Fehler: allgemeine Störung.
    Diese erscheint sofort nach der Eigendiagnose.
    Ich komme ins Testmenü, jedoch kann ich keine Komponente ansprechen.
    Displaytest gemacht, danach hat sie sich resettet und die Wasserpumpe ist auch angesprungen.
    Thermosicherungen, NTC`s, Heizungen sind ok. Motor Brühgruppe ebenfalls denke ich.
    Sicherung Wasserpumpe ebenfalls.
    Bleibt nur die Leistungsplatine oder kann ich sonst noch etwas testen?

    Danke schon mal im Voraus,

    Jörg
    Werbung
  • Olla,
    sind alle Schalen drin (Tropfschale / Tresterbehälter) - diese Mircroschalter testen. Ist Wasser im Wassertank und richtig eingeschoben - auch diesen
    Schalter prüfen. Hintere Abdeckung entfernen, im Bereich vom Tankauslauf sieht man ein rechteckiges, weisses Teil mit 2 Kabeln dran - kann man
    auch zum Testen "brücken"...

    Pusche schrieb:

    Hy, Fährt der Antrieb in Grundposition nach dem einschalten?
    Die Brühgruppe sollte sich jetzt entnehmen lassen...
    Mikroschalter und NTC´s führen bei einem Defekt zur sorfortigen "Störung"...

    Teste mal... :1f609:
  • Moin, Brühgruppe sitzt wieder drin.
    Schalter habe ich alle überprüft, sind i.O.
    Der Sensor vom Wassertank geht auch, macht vorher schon eine Meldung, wenn nicht gefüllt oder fehlt.
    Ich Vermute es geht in Richtung Antrieb, da dieser ja auch gleich nach dem Anschalten angesteuert wird und in Grundposition fahren sollte.
    Antrieb ist ok, aber anscheinend wird er nicht angesteuert, kann kurz nach dem Anschalten nur 3 V am Eingang der Platine messen.
    Also Leistungsplatine defekt?
    Testmenü lässt sich nicht aufrufen, bzw bleibt es im Load Test hängen und nichts weiter passiert.
  • wodtschi schrieb:

    Outwardly absolutely nothing to be seen. Can I measure it?
    kaffeevollautomaten für ein zusätzliches einkommen reparieren.
    -------------------------------------------------------------------------------------------
    ---------------------------Gegen Elektroschrott :1f621: . Wir ersetzen nicht! wir reparieren! :1f609: --------------------------------
    -------------------------------------------------------------------------------------------
    Entschuldigung für Grammatikfehler, ich spreche kein Deutsch und benutze Google Übersetzer, :1f622:
  • wodtschi schrieb:

    Stecker von der Reedplatine hat nicht viel gebracht.
    Eine blöde Frage, was muss am Eingang von der Platine am Antrieb anliegen?
    Wenn beide Stecker dran sind, messe ich 0V
    Ziehe ich ein Stecker ab, hab ich ca 300V Gleichspannung.
    Ist das richtig?
    Klingt für mich fast so, als wäre da ein Kurzschluss.



    Die Ausgangsspannung ist korrekt! Das Platin verwendet eine für die AC-DC-Umwandlung gleichgerichtete Brücke. (Artikel lesen). Den Widerstand zwischen Motor + und - Pins messen. Muss 268 Ohm sein. Ist dies nicht der Fall, liegt ein Kurzschluss vor

    quora.com/How-can-I-make-a-220…eliver-15-amps-of-current
    Bilder
    • rectifier.PNG

      82,19 kB, 883×684, 233 mal angesehen
    kaffeevollautomaten für ein zusätzliches einkommen reparieren.
    -------------------------------------------------------------------------------------------
    ---------------------------Gegen Elektroschrott :1f621: . Wir ersetzen nicht! wir reparieren! :1f609: --------------------------------
    -------------------------------------------------------------------------------------------
    Entschuldigung für Grammatikfehler, ich spreche kein Deutsch und benutze Google Übersetzer, :1f622:
  • Direkt am Motor gemessen ( Stecker ab ) habe ich ca 480 Ohm

    Hab jetzt nochmal direkt an der Platine gemessen am Ausgang für den Motor.

    Nach dem Einschalten, wenn das Relais klackt, -80V Gleichspannung.

    Potential dürfte falsch sein und auch zu wenig Spannung?

    Zum Testen hab ich am Ausgang der Platine auch mal eine Glühlampe angeschlossen, passiert nichts, Spannung scheint zusammen zu brechen.
    Bleibt eigentlich nur die Leistungsplatine oder?

    Dieser Beitrag wurde bereits 2 mal editiert, zuletzt von wodtschi ()

  • wodtschi schrieb:

    Verstehe,
    musste jetzt erstmal den Antrieb ausbauen, weil der Motor Bürstenfeuer hat.
    Ersatzteil ist bestellt. Wenn die wieder eingebaut ist, geht die Suche weiter.
    Danke soweit :1f642:
    Hast Du jetzt den Antriebsmotor ersetzt ? Wenn ja, dann ist der Motor mit Deinen genannten Werten nicht in Ordnung.
    Motor umtauschen, oder nochmal eine Kontollmessung machen.
    Wie hast Du die Mikroschalter geprüft ? Nur auf Durchgang oder auch mal auf Spannung direkt an den Anschlüssen der Platine ?
    Manchmal sind solche Schalter nämlich auch defekt, obwohl sie "Durchgang" haben. Ich sprech' da aus Erfahrung. :1f607:
    Nicht alles was piept gibt auch die Spannung weiter :1f609:
    Ist an der Maschine, bevor Du sie bekommen hast, schon einmal ein Reparaturversuch unternommen worden ?
    Nicht, dass da irgendwelche Kabel falsch und / oder nicht richtig angeschlossen sind !!

    Dieser Beitrag wurde bereits 1 mal editiert, zuletzt von Thomas II. ()

  • Verstehe,

    Thomas II. schrieb:

    wodtschi schrieb:

    musste jetzt erstmal den Antrieb ausbauen, weil der Motor Bürstenfeuer hat.
    Ersatzteil ist bestellt. Wenn die wieder eingebaut ist, geht die Suche weiter.
    Danke soweit :1f642:
    Wie hast Du die Mikroschalter geprüft ? Nur auf Durchgang oder auch mal auf Spannung direkt an den Anschlüssen der Platine ?
    Manchmal sind solche Schalter nämlich auch defekt, obwohl sie "Durchgang" haben. Ich sprech' da aus Erfahrung. :1f607:
    Nicht alles was piept gibt auch die Spannung weiter :1f609:


    Nur die Schalter M3 (Tür) und M4 (gemahlener Kaffeebehälter) führen 220 V! Der Rest von ihnen trägt eine Gleichspannung mit geringer Leistung
    kaffeevollautomaten für ein zusätzliches einkommen reparieren.
    -------------------------------------------------------------------------------------------
    ---------------------------Gegen Elektroschrott :1f621: . Wir ersetzen nicht! wir reparieren! :1f609: --------------------------------
    -------------------------------------------------------------------------------------------
    Entschuldigung für Grammatikfehler, ich spreche kein Deutsch und benutze Google Übersetzer, :1f622:
  • Hallo Thomas, Widerstand Motor bei der 2. Messung ca 280 Ohm.
    Schalter hab ich nur auf Durchgang überprüft. Wobei ich mich doch wunder, dass der Schalter am Brühkolben oben nicht betätigt Durchgang hat
    und der Schalter am Antrieb nicht betätigt hochohmig ist. optisch sehen sie ja gleich auch auf den ersten Blick.
    Wo genau kann ich die Spannungen für die Mikroschalter an der Platine messen.
    Ich hab die Maschine bereits defekt bekommen, wobei ich nicht ausschließen kann, dass jemand schon daran gebastelt hat.

    Ich bekomme ja eine Spannung am Ausgang der Platine, aber wenn Last dran hängt, dann bricht sie mir weg. Das kann doch nur die Platine sein??
    Werbung
  • wodtschi schrieb:

    Hallo Thomas, Widerstand Motor bei der 2. Messung ca 280 Ohm.
    Schalter hab ich nur auf Durchgang überprüft. Wobei ich mich doch wunder, dass der Schalter am Brühkolben oben nicht betätigt Durchgang hat
    und der Schalter am Antrieb nicht betätigt hochohmig ist. optisch sehen sie ja gleich auch auf den ersten Blick.
    Wo genau kann ich die Spannungen für die Mikroschalter an der Platine messen.
    Ich hab die Maschine bereits defekt bekommen, wobei ich nicht ausschließen kann, dass jemand schon daran gebastelt hat.

    Ich bekomme ja eine Spannung am Ausgang der Platine, aber wenn Last dran hängt, dann bricht sie mir weg. Das kann doch nur die Platine sein??


    Bitte versuchen Sie etwas für mich. Es ist mir oft passiert. Ich habe vergessen, die Drähte an der oberen Position der Brüheinheit anzuschließen, und es ist ein allgemeiner Fehler aufgetreten. Entfernen Sie die Drähte vom Mikroschalter und überbrücken Sie die beiden Klemmen mit Ihrer Hand. Wenn der Motor startet, ist das das Problem. Aber denken Sie daran, wenn es startet, müssen Sie die Maschine sofort von 220 entfernen.
    kaffeevollautomaten für ein zusätzliches einkommen reparieren.
    -------------------------------------------------------------------------------------------
    ---------------------------Gegen Elektroschrott :1f621: . Wir ersetzen nicht! wir reparieren! :1f609: --------------------------------
    -------------------------------------------------------------------------------------------
    Entschuldigung für Grammatikfehler, ich spreche kein Deutsch und benutze Google Übersetzer, :1f622:
  • Hallo,
    der Motor hat "Rastungen". In jeder Stellung hat ein neuer Motor ca. 280 Ohm.
    Hast Du den Motor wegen dem "Bürstenfeuer " ausgetauscht oder machte der Motor nix mehr ?
    Am Brühkolben oben ist ein "Öffner", also alles gut. Unten ein " Schließer", auch richtig.

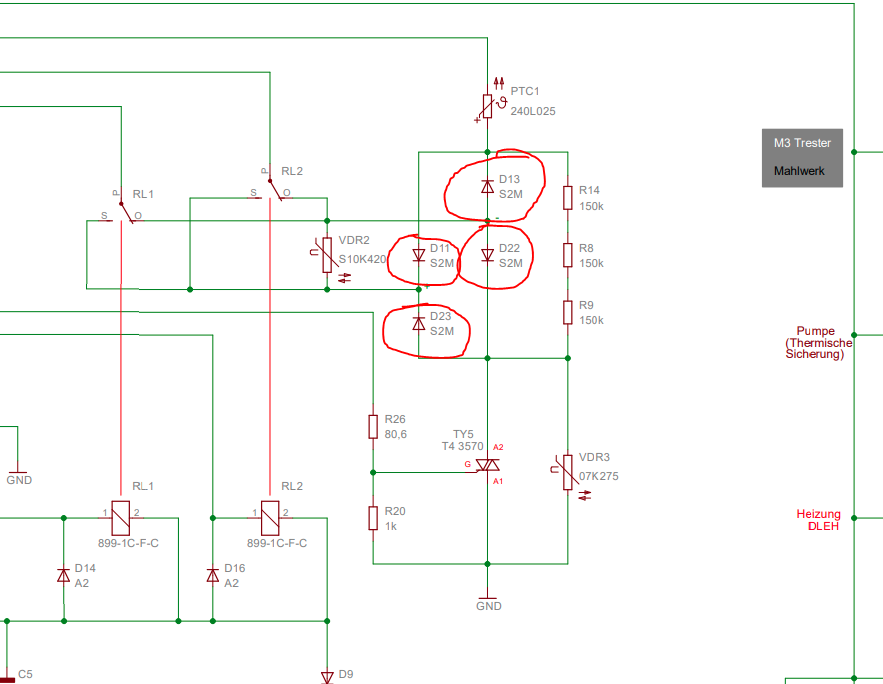
    @georgts: "Nur die Schalter M3 (Tür) und M4 (Tresterbehälter) führen 220 V! Der Rest von ihnen trägt eine Gleichspannung mit geringer Leistung"
    Diese Schalter (M3 + M4) haben drei! Anschlüsse (Umschalter). Öffner und Schließer in Einem. Wenn die nicht richtig schalten, bricht die Spannung auch weg (Kontaktbrand).
    Vielleicht nochmal messen..... :1f609:



    georgts schrieb:

    wodtschi schrieb:

    Hallo Thomas, Widerstand Motor bei der 2. Messung ca 280 Ohm.
    Schalter hab ich nur auf Durchgang überprüft. Wobei ich mich doch wunder, dass der Schalter am Brühkolben oben nicht betätigt Durchgang hat
    und der Schalter am Antrieb nicht betätigt hochohmig ist. optisch sehen sie ja gleich auch auf den ersten Blick.
    Wo genau kann ich die Spannungen für die Mikroschalter an der Platine messen.
    Ich hab die Maschine bereits defekt bekommen, wobei ich nicht ausschließen kann, dass jemand schon daran gebastelt hat.

    Ich bekomme ja eine Spannung am Ausgang der Platine, aber wenn Last dran hängt, dann bricht sie mir weg. Das kann doch nur die Platine sein??
    Bitte versuchen Sie etwas für mich. Es ist mir oft passiert. Ich habe vergessen, die Drähte an der oberen Position der Brüheinheit anzuschließen, und es ist ein allgemeiner Fehler aufgetreten. Entfernen Sie die Drähte vom Mikroschalter und überbrücken Sie die beiden Klemmen mit Ihrer Hand. Wenn der Motor startet, ist das das Problem. Aber denken Sie daran, wenn es startet, müssen Sie die Maschine sofort von 220 entfernen.
    Er meint den "Öffner" am oberen Brühkolben. 220V !! und müssten blaue Kabel dran sein....